首页 | bet188体育在线育 _汽车智库互动平台 官方微信 科瑞咨询  
bet188体育在线育
,我的汽车领域专家
  国内资讯  国际资讯  118金宝搏app  新能源 智能汽车 前沿技术 数据快讯  
乘用车 卡车 客车 118金宝搏app下载  零部件 发动机 自主品牌  
高层动态 合资合作 整合并购 战略规划 出口 召回 终端市场 经营业绩 人事变动 新品上市 品牌营销  
国际政策 国内政策 地方政策  
经济指标 改革规划 基建投资 能源环境 金融商贸    
知识术语  汽车人物  汽车展会  宝金博188官方网址  人才招聘    
热点透视 产销分析 展会论坛 118bet金博宝下载     
一汽轿车:重大资产重组事项获得中国证监会核准批复
来源:腾讯汽车   编辑:栾斯珺  2020-03-25 18:12:32 字号   打印  收藏

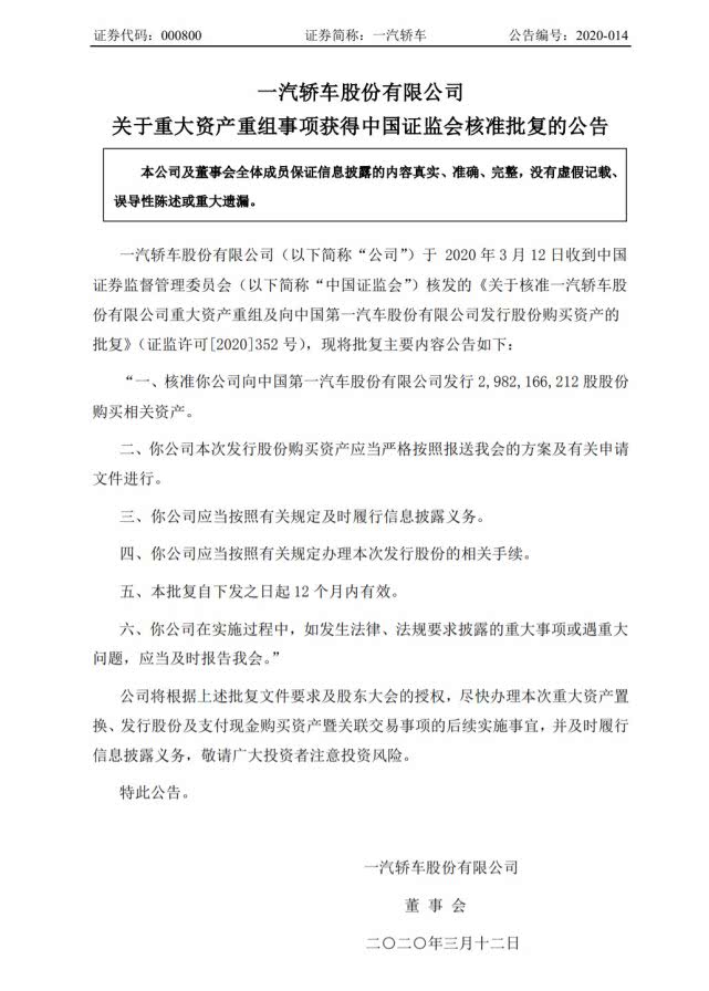
  核准一汽轿车向中国第一汽车股份有限公司发行 2,982,166,212 股股份购买相关资产。

  3月12日讯,一汽轿车股份有限公司发布关于重大资产重组事项获得中国证监会核准批复的公告,称公司收到中国证监会核发的关于公司重大资产重组及向中国第一汽车股份有限公司发行股份购买资产的批复,批复主要内容有一项为:核准你公司向中国第一汽车股份有限公司发行2,982,166,212 股股份购买相关资产。

上一篇:一汽解放270亿元资产重组获通过
一汽股份拟向一汽奔腾无偿划转一汽解放17.02%股权
12月22日,一汽解放发布公告表示,控股股东一汽股份将所持有的上市公司7.845亿股股份(占已发行总股份的 17.02%)无偿划转至一汽股份的全资子公司一汽奔腾。一汽解放强调,本次划转完成后,一汽股份直接及间接合计持有其股份数量不变。 [详细]
2020-12-24 10:37:35
 
一汽马自达“换帅”,股权调整完毕正式脱离一汽轿车
7月22日,根据企查查信息显示,一汽马自达汽车销售有限公司发生工商变更,柳长庆卸任法定代表人、董事长一职,由一汽集团副总经理邱现东接任。同时,一汽奔腾轿车有限公司退出股东行列。一汽马自达成立于2005年,注册资本1.25亿元,股比结构为一汽轿车56%,一汽集团4%,日本马自达株式会社40%。股东关系变更后,两位股东分别为中国第一汽车股份有限公司和日本马自达株式会社,中国第一汽车股份有限公司持股60%,日本马自达株式会社持股40% [详细]
2020-07-22 15:42:39
 
一汽解放270亿元资产重组获通过
2月18日上午,经中国证监会并购重组审核委员会审核,一汽解放上市重组项目获无条件通过。此次并购重组项目是由一汽轿车(000800.SZ)置出资产51亿元,与一汽解放优质资产270亿元进行资产置换,将乘用车业务转变为具备核心技术且盈利能力更强的商用车业务,为一汽解放在资本市场中做优做强提供了发展平台。 [详细]
2020-03-23 12:46:45
 
转让两项资产 一汽轿车预增1.05亿利润
12月11日晚,一汽轿车发布公告,公司将持有位于长春市经开区资产进行公开挂牌转让,受让方长春智晟冲压件模具有限公司最终以8120万元成交。另外,公司将用于大学生公寓的房产,以7504.81万元转让给一汽资产经营管理有限公司(简称“一汽资产”)。公告显示,长春市经开区资产交易预计将增加公司2019年利润0.57亿元,转让给一汽资产的房产预计增加公司2019年利润4800万元。两项交易预计增加公司2019年利润共计为1.05亿元。 [详细]
2019-12-13 10:59:07
 
一汽轿车置入解放100%股权 加快整体上市进程
9月11日,一汽轿车股份有限公司发布关于披露重大资产重组草案后进展公告,截至本公告日,公司本次重组事项已经董事会审议通过并披露了重组草案及审计报告、评估报告等相关文件,但尚未发出股东大会通知。 截至本公告日,本次重组已取得国家国防科技工业局的批准,且资产评估报告已经国务院国资委备案,本次重组尚需履行公司股东大会、国务院国资委、中国证监会批准或核准等程序,本次重组能否取得前述批准或核准以及最终 [详细]
2019-09-11 15:57:30
 
一汽轿车置入一汽解放100%股权 交易作价270亿元 主营业务变更为商用车
一汽解放100%股权作价270.09亿元,置出资产作价50.88亿元,二者差额为219.21亿元,其中199.21亿元对价由公司以6.68元/股发行股份的形式支付,其余对价以现金支付。公司同时拟配套募资不超35亿元。本次交易后,上市公司主营业务将变更为商用车整车的研发、生产和销售。 [详细]
2019-09-02 15:09:53
 
研究院优势不再 一汽股份出售七成股权
近日上海联合产权交易所网站显示,一汽股份拟转让机械九院73.70%股权,标的转让底价为69518.07万元,信息披露起始日为2019年8月12日,2019年9月6日信息披露期满。 [详细]
2019-08-19 11:08:13
 
因重大资产重组需要一汽轿车出资5000万成立新公司
根据一汽轿车股份有限公司整体战略布局的规划以及与中国第一汽车股份有限公司进行重大资产重组的需要,公司拟以自有资金人民币5000万元投资设立全资子公司。名称暂定为一汽奔腾轿车有限公司。公司持有一汽奔腾轿车有限公司100%股权。 [详细]
2019-06-25 14:31:01
 
一汽轿车重组并购一汽解放正在有序进行中 已取得国家
6月11日,一汽轿车股份有限公司发布关于披露重大资产重组预案后进展公告。公告称,截至该公告日,公司及各中介机构仍在积极推进本次重组,目前审计和资产评估工作已基本完成,正在办理评估报告的国资备案审核手续。待上述工作完成后,公司将再次召开董事会审议本次重组的相关 [详细]
2019-06-11 17:29:45
 
一汽轿车要改做商用车一汽解放拟注入 估值或达280亿
下“乘用车”,上“商用车”,一汽轿车主营业务迎来一场急速变道。停牌半个月后,一汽轿车11日晚发布重磅重组预案,拟置出乘用车业务,同时置入大股东旗下的一汽解放资产,实现中国一汽商用车业务在A股上市,并化解公司与控股股东长期存在的同业竞争问题。 [详细]
2019-04-12 13:45:50
 
 
一汽-大众第1000万台发动机下线
宁德时代计划在印尼建厂 将投资50亿美元
LG化学高镍电池预计明年交付特斯拉
大众在欧洲或需要40座电池厂
热点排行
1
2
3
4
5
6
7
8
9
10
新闻专题
· 第十六届中国汽车产业发展(泰达)国际论坛
· 2018年北京国际车展专题报道
· 2017年上海国际车展专题报道
· 2017中国国际节能与新能源车展专题报道
· 2016北京国际车展专题报道
· 2016年天津国际客车、公交车及零部件展
· 2015天津国际客车、公交车及维保工具展
回顶部
关于我们 智库平台 科瑞咨询 招聘英才 联系我们 法律声明
电话:4006-997-802    客服邮箱:market@autothinker.net    投稿邮箱:news@autothinker.net
Copyright @ 2010 - 2018 1888博金宝 版权所有 辽ICP备18018472号 增值电信业务经营许可证 辽B2-20180363
手机版
执行时间:1.51 秒
Baidu
map